на рисунке 39 для срисовки

На рис 39 Луч ov
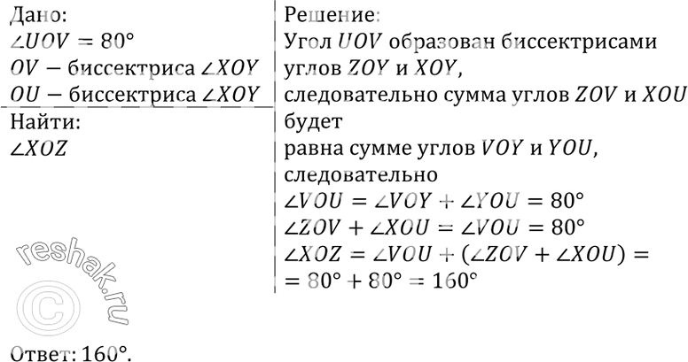
На рисунке 39 Луч ov является биссектрисой угла Zoy
39 Рисунок
На рисунке 39 Луч ov является биссектрисой угла Zoy
На рисунке 39 Луч ov является биссектрисой угла Zoy а Луч ou
График зависимости скорости равномерного движения тела
На рисунке 39 Луч ov является биссектрисой угла Zoy а Луч ou
Неразвернутый угол рисунок
Луч ov является биссектрисой угла Zoy
Ab=6 см CK=14 см Найдите отношение
График зависимости скорости равномерного движения

На рисунке 39 Луч ov является биссектрисой

Пересекаются ли изображенные на рисунке 40 1 прямая МР
Луч ov является биссектрисой угла Zoy
Геометрия 7 класс номер 52
Геометрия 7 8 9 класс
Пересекаются ли прямые

На рисунке 39 отрезки АО
На рисунке 39 БС перпендикулярно АС ЕС перпендикулярно МВ О точка
BC перпендикулярно AC EC перпендикулярно MB O точка пересечения медиан
Луч ov является биссектрисой угла Zoy
39 Рисунок

На рисунке 39 отрезки ao и bo
С помощью линейки Найдите на рисунке 18 точки

39 Рисунок

Отрезки АО И во равны точка о середина отрезка
На рисунке 39 изображен график одной из линейных функций укажите
Площадь ромба изображенного на рисунке
График зависимости скорости равномерного движения тела от времени

Пересекаются ли изображенные на рисунке
Как нарисовать майнкрафт по клеточкам
39 Рисунок
Пересекаются ли изображенные на рисунке прямые
Поезд в течении 10 с тормозит и останавливается чему равно его
На рисунке 39 отрезки ao и bo равны точка о середина отрезка CD

Доказать что АС биссектриса
04 Геометрия
Вычислите периметр и площадь фигуры изображенной на рисунке

Две противоположные грани
Отрезки АВ И СД пересекаются

На рисунки 39 изображен график

Вычислите периметр фигуры изображенной на рисунке
Вычислите периметр шестиугольника
На рисунке 39 изображен график одной из линейных функций укажите
На рисунке ad BC угол ABD углу CDB 90 градусов докажите что ab CD

Х 1 на графике
На рисунке отрезки АО И во равны точка о середина отрезка CD.
На каком рисунке изображена Призма?






Grizly.club